伟德国际(bevictor·1946)源自英国|官方网站
首页
走进伟德国际1946
新闻动态
产品中心
技术创新
加入伟德国际1946
联系我们
搜索
首页
走进伟德国际1946
公司简介
公司架构
发展历程
企业文化
荣誉资质
品牌故事
新闻动态
伟德国际1946动态
视频中心
7S管理
伟德国际1946达人
产品中心
心脑血管疾病用药
风湿 骨伤类用药
健康食品
儿科用药
妇科用药
感冒 清热类用药
泌尿系统用药
抗肿瘤用药
消炎类用药
补益 营养类用药
技术创新
技术平台
科研成果
科研动态
知识产权
加入伟德国际1946
人才理念
招聘动态
联系我们
首页
新闻动态
伟德国际1946动态
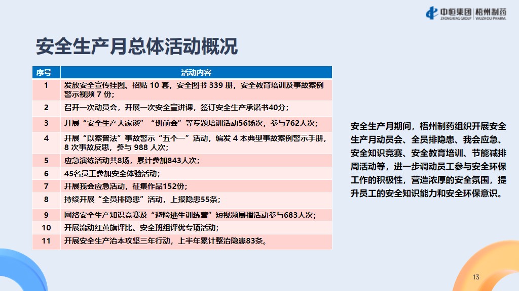
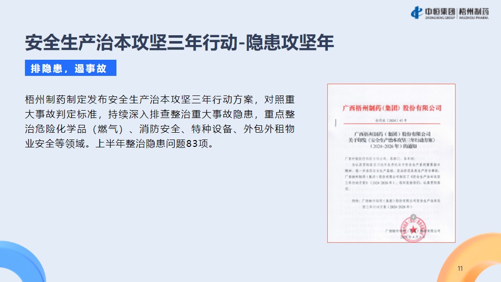
伟德国际19462024年半年度安健环消专刊
来源:伟德国际1946
发布时间:2024-08-26
浏览次数:2231
上一篇:
青春绽放 荣誉加冕丨伟德国际1946又一支部获优秀团组织称号
下一篇:
【卫生室的故事②】|三分___七分___!这道填空题你会做吗?
返回列表
版权所有 © 伟德国际(bevictor·1946)源自英国|官方网站 互联网药品信息服务资格证书:(桂)-非经营性-2024-0028号
桂ICP备13000760号
桂公网安备45040302000032号
返回顶部